Oddworld Forums > Zulag One > Oddworld Discussion > Oddworld Mods & Hacks


 
Thread Tools
 
  #1621  
06-12-2012, 08:54 AM
WolfensteinOdess's Avatar
WolfensteinOdess
Bola Blast
 
: Oct 2011
: France
: 424
Rep Power: 15
WolfensteinOdess  (78)

Ok
__________________
Abe's Exoddus map mop work in progress

Reply With Quote
  #1622  
06-12-2012, 10:57 AM
Paul's Avatar
Paul
Outlaw Sniper
 
: Jun 2007
: MilkyWay
: 1,535
Rep Power: 20
Paul  (718)Paul  (718)Paul  (718)Paul  (718)Paul  (718)Paul  (718)Paul  (718)

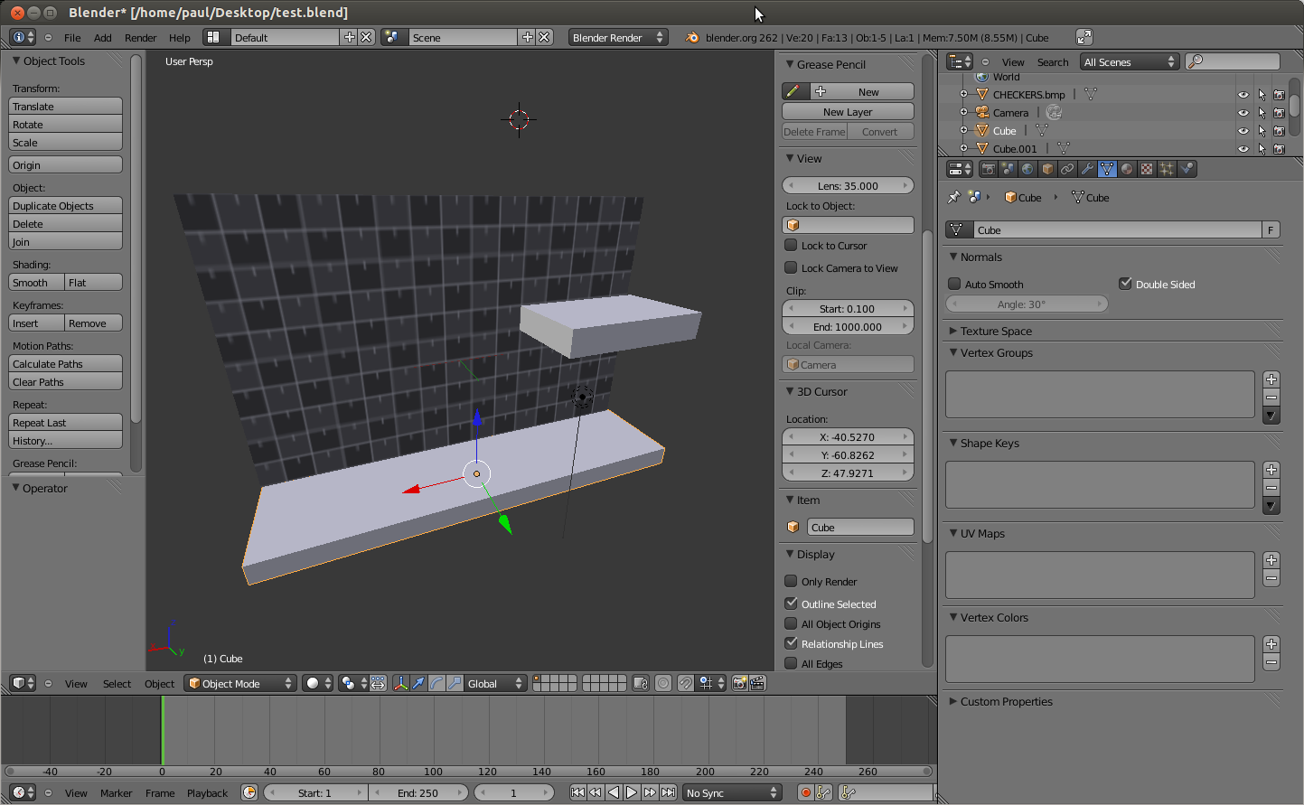
I've still been trying to make scenes with blender
Attached Thumbnails
Click image for larger version

Name:	blend.png
Views:	239
Size:	259.5 
ID:	13451   Click image for larger version

Name:	rend.png
Views:	271
Size:	68.8 
ID:	13452  
__________________
[ http://www.paulsapps.com ]

Crawling sligs will shout "Mommy!" while running around and then the slig mommy will appear and help them put their pants on.

Reply With Quote
  #1623  
06-12-2012, 11:00 AM
RoryF's Avatar
RoryF
aka OddMan360
 
: Jul 2009
: 42 Wallaby Way
: 1,485
Blog Entries: 17
Rep Power: 17
RoryF  (860)RoryF  (860)RoryF  (860)RoryF  (860)RoryF  (860)RoryF  (860)RoryF  (860)

Nice! Try adding the textures posted in that other thread that I used, put them on the sides on the blocks.
__________________
>> oddmatics.co.uk <<
there's stuff there, totally cool stuff, really!

Reply With Quote
  #1624  
06-12-2012, 11:02 AM
Paul's Avatar
Paul
Outlaw Sniper
 
: Jun 2007
: MilkyWay
: 1,535
Rep Power: 20
Paul  (718)Paul  (718)Paul  (718)Paul  (718)Paul  (718)Paul  (718)Paul  (718)

I can't get the sizes etc to be correct though. Things don't line up properly or the perspective looks wrong :S
__________________
[ http://www.paulsapps.com ]

Crawling sligs will shout "Mommy!" while running around and then the slig mommy will appear and help them put their pants on.

Reply With Quote
  #1625  
06-12-2012, 11:04 AM
RoryF's Avatar
RoryF
aka OddMan360
 
: Jul 2009
: 42 Wallaby Way
: 1,485
Blog Entries: 17
Rep Power: 17
RoryF  (860)RoryF  (860)RoryF  (860)RoryF  (860)RoryF  (860)RoryF  (860)RoryF  (860)

Looks fine to me, just need to shrink it to the right size, and make sure that screen fits the whole game screen.
__________________
>> oddmatics.co.uk <<
there's stuff there, totally cool stuff, really!

Reply With Quote
  #1626  
06-12-2012, 11:11 AM
Paul's Avatar
Paul
Outlaw Sniper
 
: Jun 2007
: MilkyWay
: 1,535
Rep Power: 20
Paul  (718)Paul  (718)Paul  (718)Paul  (718)Paul  (718)Paul  (718)Paul  (718)

I would like to be able to set up something like this which AvengingGibbons has done.
Attached Thumbnails
Click image for larger version

Name:	ngd3wh.jpg
Views:	287
Size:	35.5 
ID:	13453  
__________________
[ http://www.paulsapps.com ]

Crawling sligs will shout "Mommy!" while running around and then the slig mommy will appear and help them put their pants on.

Reply With Quote
  #1627  
06-12-2012, 11:20 AM
RoryF's Avatar
RoryF
aka OddMan360
 
: Jul 2009
: 42 Wallaby Way
: 1,485
Blog Entries: 17
Rep Power: 17
RoryF  (860)RoryF  (860)RoryF  (860)RoryF  (860)RoryF  (860)RoryF  (860)RoryF  (860)

That looks amazing. Have you tried asking him for tutorials of some kind?
__________________
>> oddmatics.co.uk <<
there's stuff there, totally cool stuff, really!

Reply With Quote
  #1628  
06-12-2012, 11:37 AM
Paul's Avatar
Paul
Outlaw Sniper
 
: Jun 2007
: MilkyWay
: 1,535
Rep Power: 20
Paul  (718)Paul  (718)Paul  (718)Paul  (718)Paul  (718)Paul  (718)Paul  (718)

Nope, might send him a PM and see what he says..
__________________
[ http://www.paulsapps.com ]

Crawling sligs will shout "Mommy!" while running around and then the slig mommy will appear and help them put their pants on.

Reply With Quote
  #1629  
06-12-2012, 12:53 PM
RoryF's Avatar
RoryF
aka OddMan360
 
: Jul 2009
: 42 Wallaby Way
: 1,485
Blog Entries: 17
Rep Power: 17
RoryF  (860)RoryF  (860)RoryF  (860)RoryF  (860)RoryF  (860)RoryF  (860)RoryF  (860)

I haven't seen him on in a while, he might not reply. I have not really got any experience with blender so I just use Paint.NET and GIMP.
__________________
>> oddmatics.co.uk <<
there's stuff there, totally cool stuff, really!

Reply With Quote
  #1630  
06-12-2012, 12:55 PM
Paul's Avatar
Paul
Outlaw Sniper
 
: Jun 2007
: MilkyWay
: 1,535
Rep Power: 20
Paul  (718)Paul  (718)Paul  (718)Paul  (718)Paul  (718)Paul  (718)Paul  (718)

I think 3D stuff is easier than creating cameras from 2D sources personally. You could create a big library of 3d objects and then quickly throw some scenes together.

Plus then you can go crazy by putting stuff in the backgrounds like how in RuptureFarms P15 and Stockyards secret area backgrounds match up which gives the illusion that its all connected.
__________________
[ http://www.paulsapps.com ]

Crawling sligs will shout "Mommy!" while running around and then the slig mommy will appear and help them put their pants on.

Reply With Quote
  #1631  
06-12-2012, 04:31 PM
AvengingGibbons's Avatar
AvengingGibbons
Sewer Sleg
 
: Apr 2010
: England
: 737
Blog Entries: 3
Rep Power: 16
AvengingGibbons  (452)AvengingGibbons  (452)AvengingGibbons  (452)AvengingGibbons  (452)AvengingGibbons  (452)

paul, the screenshot of your scene.. I think you need to pull the camera back and adjust the field of view. Just play around with those settings and see how it goes.

I can't believe I had the patience to do that feeco scene the other year. I'm such a loser nowadays ..

Last edited by AvengingGibbons; 06-12-2012 at 04:34 PM..
Reply With Quote
  #1632  
06-12-2012, 04:43 PM
Paul's Avatar
Paul
Outlaw Sniper
 
: Jun 2007
: MilkyWay
: 1,535
Rep Power: 20
Paul  (718)Paul  (718)Paul  (718)Paul  (718)Paul  (718)Paul  (718)Paul  (718)

:
paul, the screenshot of your scene.. I think you need to pull the camera back and adjust the field of view. Just play around with those settings and see how it goes.

I can't believe I had the patience to do that feeco scene the other year. I'm such a loser nowadays ..
This is my new attempt, can't line up the grid with the camera :s supposed to be the 2nd camera of rupture farms p15.

Edit:

http://www.youtube.com/watch?v=tjTAVcXeQQw

This guy seems to have managed it without any problems.
Attached Thumbnails
Click image for larger version

Name:	rend2.png
Views:	228
Size:	79.5 
ID:	13454  
__________________
[ http://www.paulsapps.com ]

Crawling sligs will shout "Mommy!" while running around and then the slig mommy will appear and help them put their pants on.


Last edited by Paul; 06-12-2012 at 04:46 PM..
Reply With Quote
  #1633  
06-12-2012, 04:48 PM
AvengingGibbons's Avatar
AvengingGibbons
Sewer Sleg
 
: Apr 2010
: England
: 737
Blog Entries: 3
Rep Power: 16
AvengingGibbons  (452)AvengingGibbons  (452)AvengingGibbons  (452)AvengingGibbons  (452)AvengingGibbons  (452)

:
This is my new attempt, can't line up the grid with the camera :s supposed to be the 2nd camera of rupture farms p15.

Edit:

http://www.youtube.com/watch?v=tjTAVcXeQQw

This guy seems to have managed it without any problems.
That looks like you altered the field of view too much, or Moved the camera too far away from the scene.

EDIT: actually it looks okay. depends what perspective you're wanting
Reply With Quote
  #1634  
06-12-2012, 04:55 PM
Andress's Avatar
Andress
Fuzzle
 
: Feb 2012
: espaƱa
: 140
Rep Power: 14
Andress  (21)

i try it with 3d max but i dont have patinecee: D
Reply With Quote
  #1635  
06-12-2012, 06:15 PM
Paul's Avatar
Paul
Outlaw Sniper
 
: Jun 2007
: MilkyWay
: 1,535
Rep Power: 20
Paul  (718)Paul  (718)Paul  (718)Paul  (718)Paul  (718)Paul  (718)Paul  (718)

:
That looks like you altered the field of view too much, or Moved the camera too far away from the scene.

EDIT: actually it looks okay. depends what perspective you're wanting
I'm just after an easy way to create stuff that looks like the original cameras. I can't really model stuff yet either so there's a long way to go.
__________________
[ http://www.paulsapps.com ]

Crawling sligs will shout "Mommy!" while running around and then the slig mommy will appear and help them put their pants on.

Reply With Quote
  #1636  
06-13-2012, 04:46 AM
WolfensteinOdess's Avatar
WolfensteinOdess
Bola Blast
 
: Oct 2011
: France
: 424
Rep Power: 15
WolfensteinOdess  (78)

Nice.
__________________
Abe's Exoddus map mop work in progress

Reply With Quote
  #1637  
06-13-2012, 06:57 AM
AvengingGibbons's Avatar
AvengingGibbons
Sewer Sleg
 
: Apr 2010
: England
: 737
Blog Entries: 3
Rep Power: 16
AvengingGibbons  (452)AvengingGibbons  (452)AvengingGibbons  (452)AvengingGibbons  (452)AvengingGibbons  (452)

It'd be good if you could have a grid and when moving objects, the objects snap into place on the grid.. this is probably possible somehow.
Reply With Quote
  #1638  
06-13-2012, 07:31 AM
Paul's Avatar
Paul
Outlaw Sniper
 
: Jun 2007
: MilkyWay
: 1,535
Rep Power: 20
Paul  (718)Paul  (718)Paul  (718)Paul  (718)Paul  (718)Paul  (718)Paul  (718)

Thats a really good idea.. a 3d wireframe grid. Get the rendering of the grid working properly and then I guess it would be easy to add geometry in.
__________________
[ http://www.paulsapps.com ]

Crawling sligs will shout "Mommy!" while running around and then the slig mommy will appear and help them put their pants on.

Reply With Quote
  #1639  
06-13-2012, 08:25 AM
Andress's Avatar
Andress
Fuzzle
 
: Feb 2012
: espaƱa
: 140
Rep Power: 14
Andress  (21)

why you dint use unreal kit edit?? taht i see.in a thread a guy give a grids in 3d to everybody make your own rupture farms
Reply With Quote
  #1640  
06-13-2012, 03:16 PM
AvengingGibbons's Avatar
AvengingGibbons
Sewer Sleg
 
: Apr 2010
: England
: 737
Blog Entries: 3
Rep Power: 16
AvengingGibbons  (452)AvengingGibbons  (452)AvengingGibbons  (452)AvengingGibbons  (452)AvengingGibbons  (452)

:
why you dint use unreal kit edit?? taht i see.in a thread a guy give a grids in 3d to everybody make your own rupture farms
u must mean fartuess. I dont remember him supplying a grid. I know he was trying to remake Abe's Oddysee in 3D, beginning with rupturefarms, and he got most of zulag 1 done, i know that much. He modelled various assets, and set them up to replicate rupturefarms in Unreal Development Kit.

You'd want to be rendering the CAM inages in software like 3dsmax/blender/maya anyway, so I guess it'd be easier to just stick to one of those softwares.

Last edited by AvengingGibbons; 06-13-2012 at 03:27 PM..
Reply With Quote
  #1641  
06-14-2012, 12:25 PM
Paul's Avatar
Paul
Outlaw Sniper
 
: Jun 2007
: MilkyWay
: 1,535
Rep Power: 20
Paul  (718)Paul  (718)Paul  (718)Paul  (718)Paul  (718)Paul  (718)Paul  (718)

Using his models would prob be a good idea. I'm back to near zero free time and still have to finish the next Editor version so it will be quite some time before I can try it
__________________
[ http://www.paulsapps.com ]

Crawling sligs will shout "Mommy!" while running around and then the slig mommy will appear and help them put their pants on.

Reply With Quote
  #1642  
06-14-2012, 12:56 PM
RoryF's Avatar
RoryF
aka OddMan360
 
: Jul 2009
: 42 Wallaby Way
: 1,485
Blog Entries: 17
Rep Power: 17
RoryF  (860)RoryF  (860)RoryF  (860)RoryF  (860)RoryF  (860)RoryF  (860)RoryF  (860)

That's the problem with having too many projects going on with little time. :/
__________________
>> oddmatics.co.uk <<
there's stuff there, totally cool stuff, really!

Reply With Quote
  #1643  
06-15-2012, 01:15 AM
xXxrenhoekxXx's Avatar
xXxrenhoekxXx
Bola Blast
 
: Apr 2012
: in a house, why do you ask?
: 407
Rep Power: 14
xXxrenhoekxXx  (116)xXxrenhoekxXx  (116)

I know that feeling bro,

I've got like 18 projects on my computer

oh btw I am working on my next level,
also when I decoded mosaic lines I saw elums sprite sheet
does that mean he's in mosaic lines (haven't tried myself :P)
Reply With Quote
  #1644  
06-15-2012, 02:00 AM
johnnyk89
Really, really, really, really stupid
 
: Oct 2011
: Australia
: 187
Rep Power: 0
johnnyk89  (13)

hi guys um what level are u going to do? mosaic lines i herd?
OK sound's cool do u know how long it's going to take to edit it?
But i'm sure it's going to well let just say maybe 24 hours i hope.

Last edited by johnnyk89; 06-15-2012 at 02:04 AM..
Reply With Quote
  #1645  
06-15-2012, 02:40 AM
xXxrenhoekxXx's Avatar
xXxrenhoekxXx
Bola Blast
 
: Apr 2012
: in a house, why do you ask?
: 407
Rep Power: 14
xXxrenhoekxXx  (116)xXxrenhoekxXx  (116)

...
So many wrong in that sentence,
it's like you've forgotten everything we just told you,
for one I'm not in that collab for skys levels (congrats on reading one post)
and I've just started how the hell am I meant to complete it?
for the love of god you're next post better be constructive rather than "hey guys I have no patience can you give me your hard work which I'm not going to appreciate and just bug you the moment you mention the next level k thx buuuye!"

I've tried being nice but you've done nothing to help anyone or do anything here!
Reply With Quote
  #1646  
06-15-2012, 03:03 AM
Andress's Avatar
Andress
Fuzzle
 
: Feb 2012
: espaƱa
: 140
Rep Power: 14
Andress  (21)

[and why not use autoCAD,its a program that with a simple draw convert the draw in a object 3d

http://www.oddworldforums.net/attach...1&d=1339754528
Attached Thumbnails
Click image for larger version

Name:	cad.jpg
Views:	284
Size:	184.7 
ID:	13464  
Reply With Quote
  #1647  
06-15-2012, 06:43 AM
morgl015's Avatar
morgl015
Chippunk
 
: Jan 2009
: London
: 34
Rep Power: 0
morgl015  (30)
BAH! Oh I didn't know that.

:
hi guys um what level are u going to do? mosaic lines i herd?
OK sound's cool do u know how long it's going to take to edit it?
But i'm sure it's going to well let just say maybe 24 hours i hope.
"Ah! Well, prepare to put mustard on those words, for you will soon be consuming them along with this slice of humble pie that comes direct from the oven of shame, set at gas mark "egg on your face"!"


----- Back on topic ------

Interesting that Elum sprites are in Mosaic Lines, I wonder if they originally planned to use him in that level.
Reply With Quote
  #1648  
06-15-2012, 06:48 AM
xXxrenhoekxXx's Avatar
xXxrenhoekxXx
Bola Blast
 
: Apr 2012
: in a house, why do you ask?
: 407
Rep Power: 14
xXxrenhoekxXx  (116)xXxrenhoekxXx  (116)

I don't know but I'm going to see if it works for my level
(I luvs me some elum!)
Reply With Quote
  #1649  
06-15-2012, 08:59 AM
RoryF's Avatar
RoryF
aka OddMan360
 
: Jul 2009
: 42 Wallaby Way
: 1,485
Blog Entries: 17
Rep Power: 17
RoryF  (860)RoryF  (860)RoryF  (860)RoryF  (860)RoryF  (860)RoryF  (860)RoryF  (860)

:
I know that feeling bro,

I've got like 18 projects on my computer

oh btw I am working on my next level,
also when I decoded mosaic lines I saw elums sprite sheet
does that mean he's in mosaic lines (haven't tried myself :P)
You can use extractor.exe from Paul to find out if Elum's BAN/BND files are in there. Interesting discovery anyhow.
__________________
>> oddmatics.co.uk <<
there's stuff there, totally cool stuff, really!

Reply With Quote
  #1650  
06-15-2012, 01:19 PM
skychase2rebirth's Avatar
skychase2rebirth
Howler Punk
 
: Apr 2011
: Quebec
: 303
Blog Entries: 2
Rep Power: 15
skychase2rebirth  (414)skychase2rebirth  (414)skychase2rebirth  (414)skychase2rebirth  (414)skychase2rebirth  (414)

:
hi guys um what level are u going to do? mosaic lines i herd?
OK sound's cool do u know how long it's going to take to edit it?
But i'm sure it's going to well let just say maybe 24 hours i hope.
lolwut

...whole level edits in 24 hours ? o_0

Annoying troll is annoying.
__________________
:
he could not can read what you say properly because you sorry couldn't did not use proper grammer level not design and read bad he could can not and mad you did not did do proof read it's not is hard when you just type whatever comes not to mind and don't read not yes read through what you have not yes have said.

Reply With Quote


Currently Active Users Viewing This Thread: 1 (0 members and 1 guests)
 








 
 
- Oddworld Forums - -